av视频
简体中文
|
繁体中文
|
长者模式
|
无障碍服务
|
加入收藏
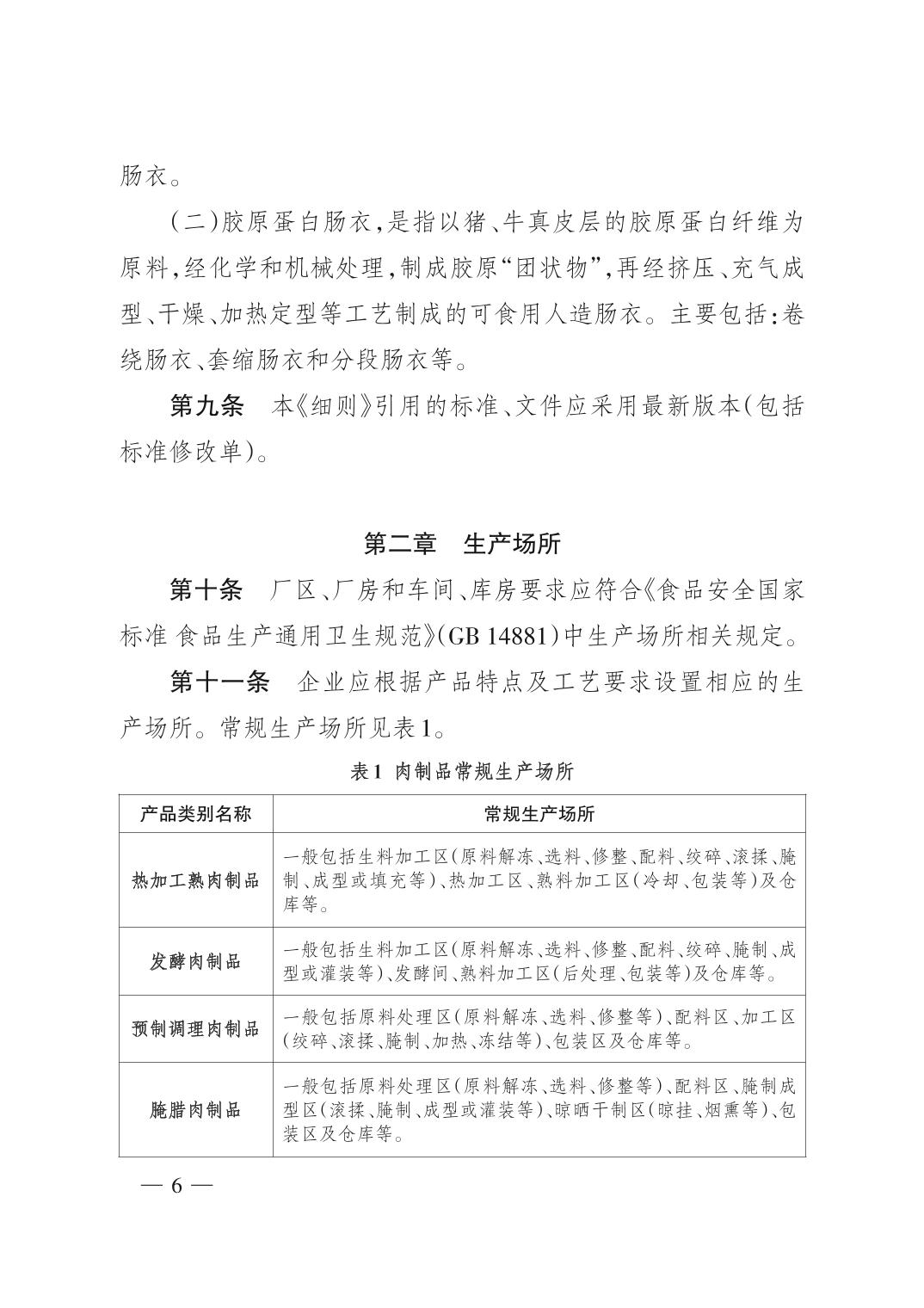
|
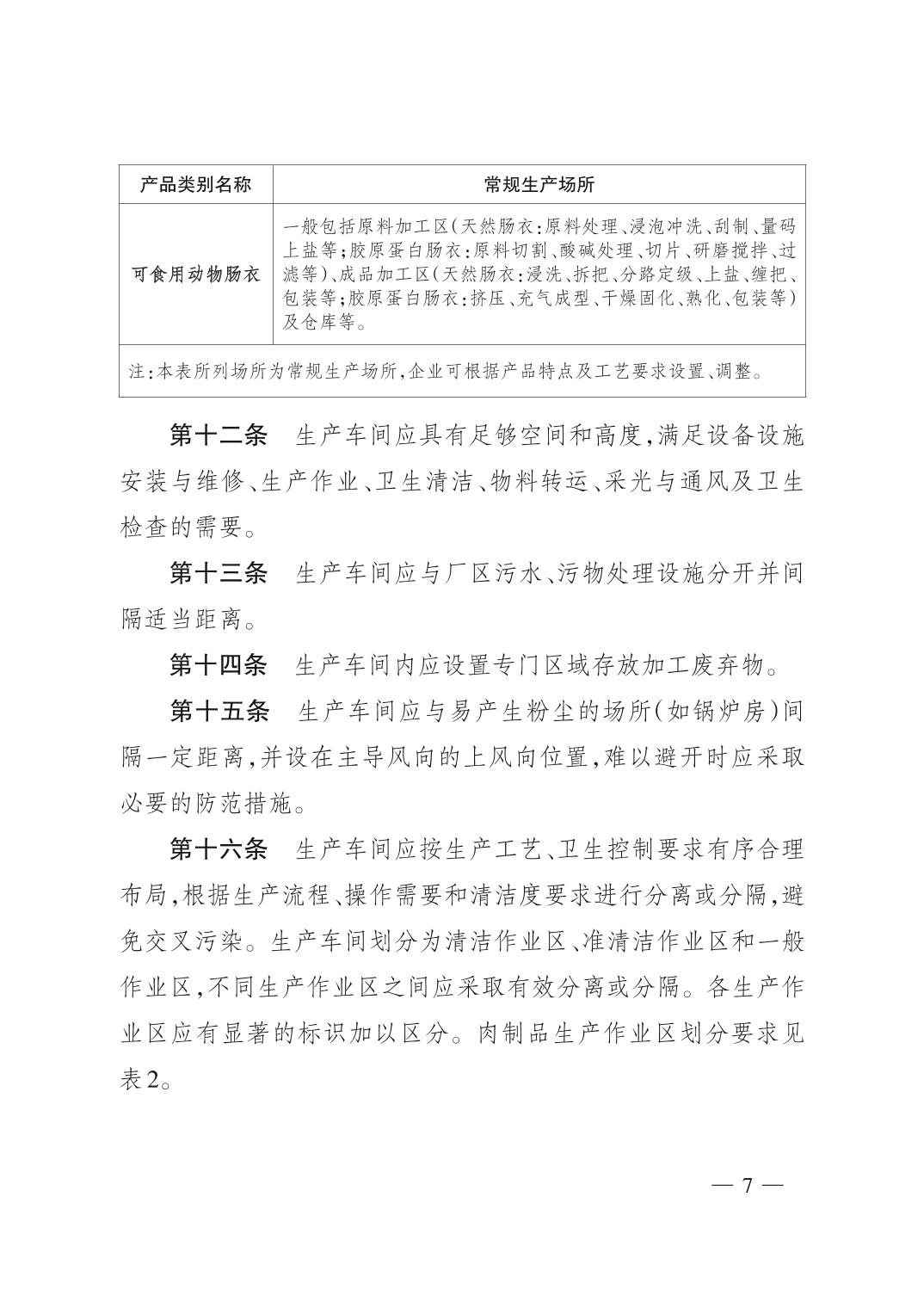
网站地图
av视频
av视频公开
av视频动态
在线服务
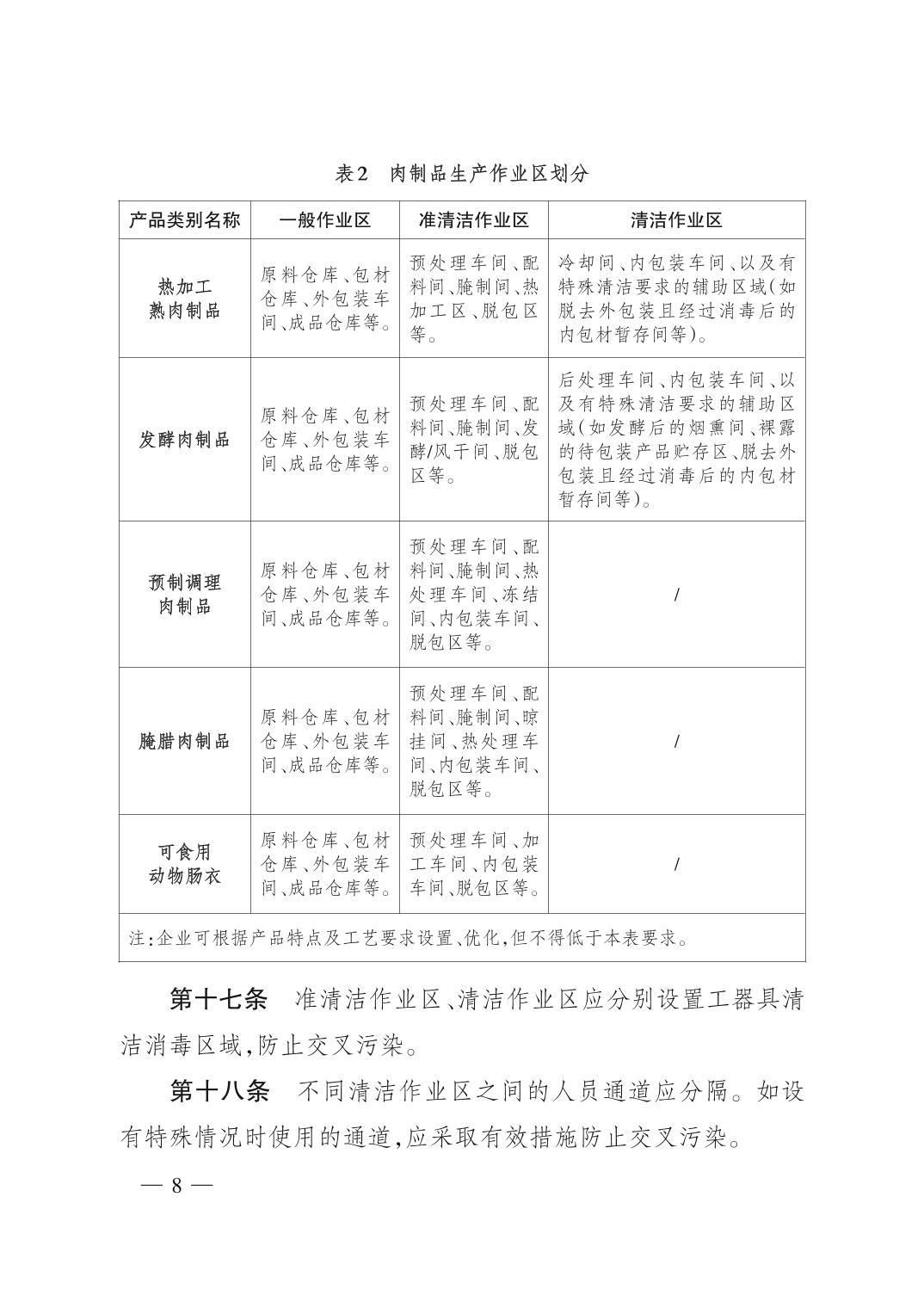
互动平台
专题专栏
天津药监
av视频
av视频公开
>
av视频动态
>
在线服务
>
互动平台
>
专题专栏
>
天津药监
您现在所在的位置:
av视频
》
av视频动态
》
公示
》
食品生产许可信息
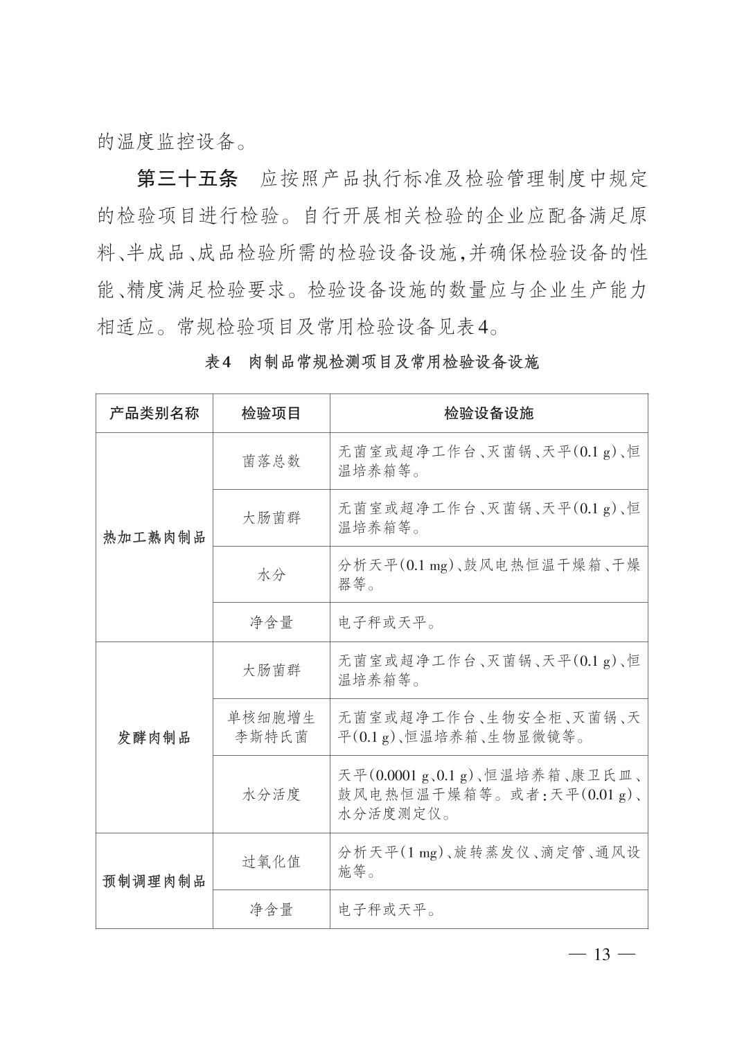
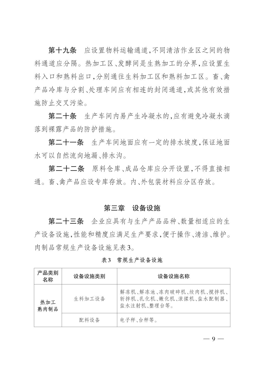
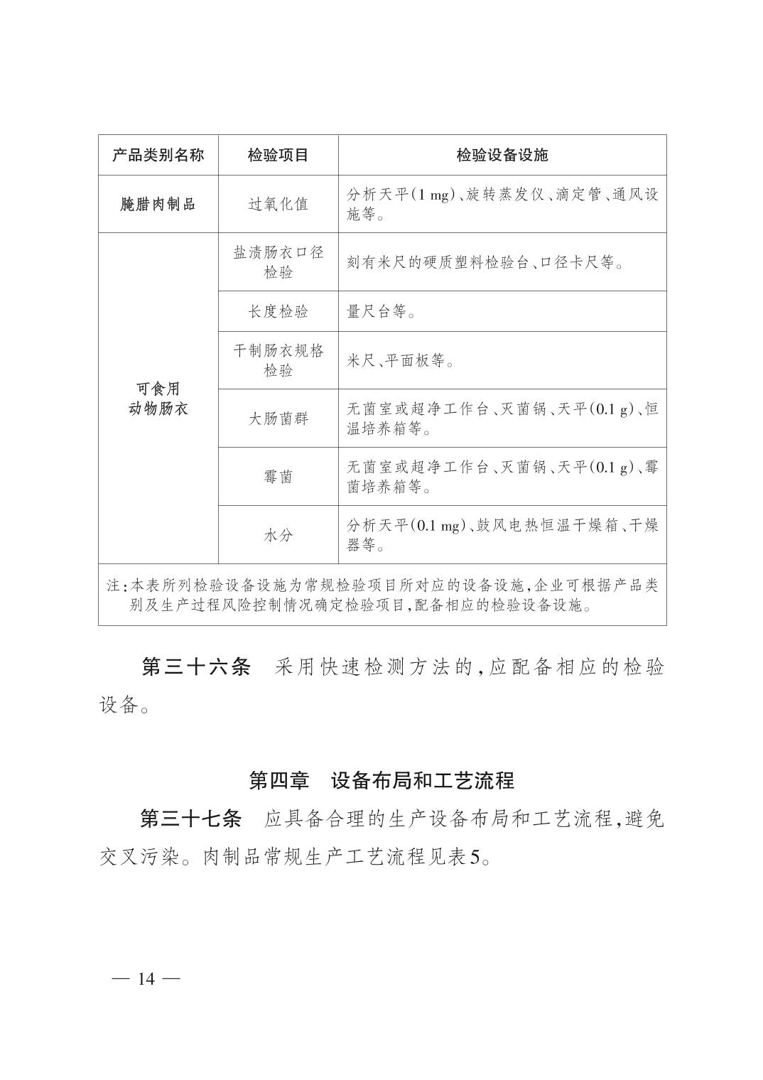
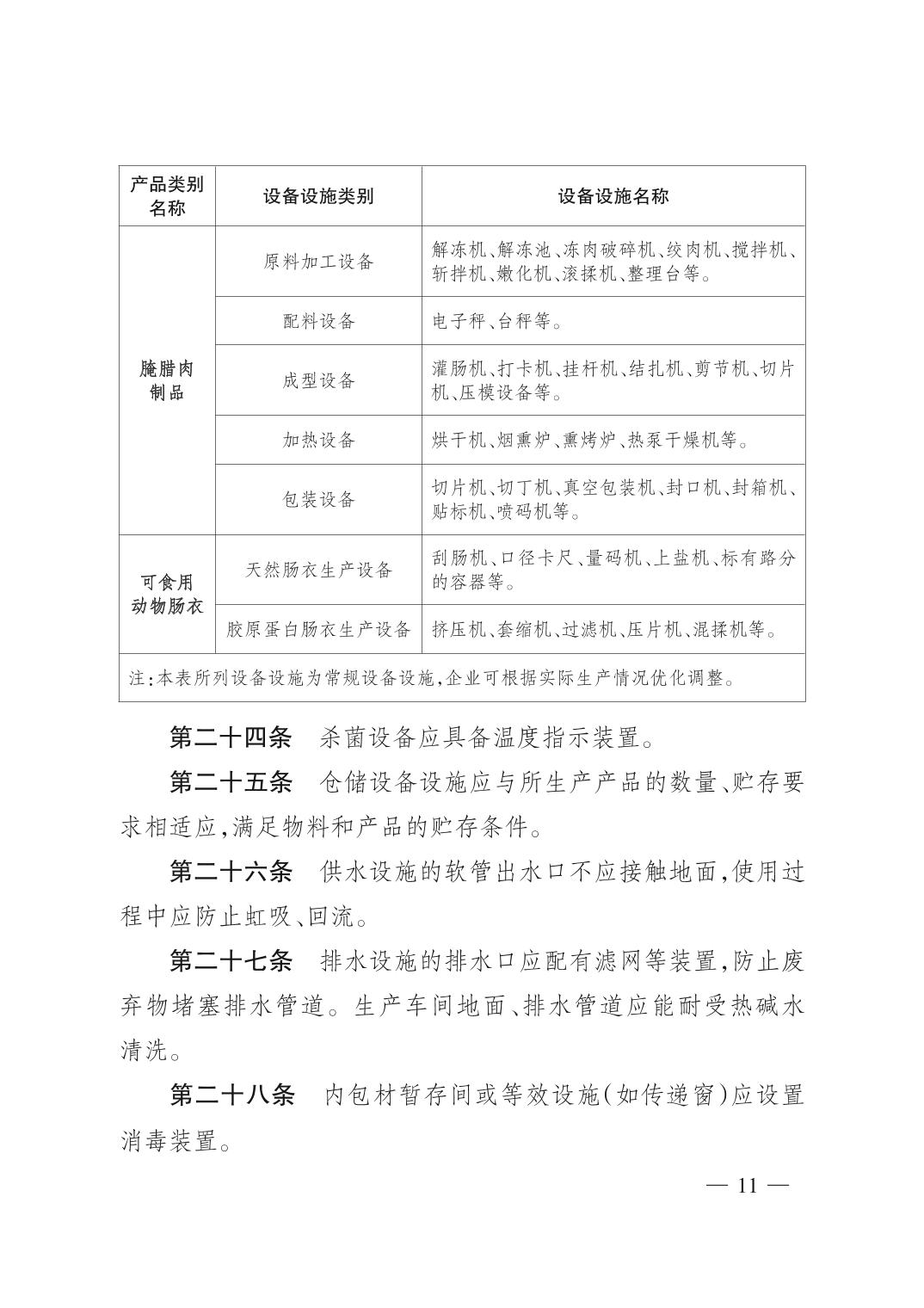
肉制品生产许可审查细则(2023版)
来源:av视频
发布日期:2025-02-28 14:30
食品生产许可信息_av视频
附件:
打印此页
分享到:
QQ空间
豆瓣网
分享到: