河西区市场监管局专利侵权纠纷行政
裁决事项办事指南
一、案件办理依据
《中华人民共和国专利法》第六十五条规定,未经专利权人许可,实施其专利,即侵犯其专利权,引起纠纷的,由当事人协商解决;不愿协商或者协商不成的,专利权人或者利害关系人可以向人民法院起诉,也可以请求管理专利工作的部门处理。管理专利工作的部门处理时,认定侵权行为成立的,可以责令侵权人立即停止侵权行为,当事人不服的,可以自收到处理通知之日起十五日内依照《中华人民共和国行政诉讼法》向人民法院起诉;侵权人期满不起诉又不停止侵权行为的,管理专利工作的部门可以申请人民法院强制执行。进行处理的管理专利工作的部门应当事人的请求,可以就侵犯专利权的赔偿数额进行调解;调解不成的,当事人可以依照《中华人民共和国民事诉讼法》向人民法院起诉。
二、案件办理条件
请求管理专利工作的部门行政裁决专利侵权纠纷应当符合下列条件:
(1)请求人是专利权人或者利害关系人;
(2)有明确的被请求人;
(3)有明确的请求事项和具体事实、理由;
(4)有证据证明被请求人涉嫌实施了专利侵权行为;
(5)属于受案管理专利工作的部门的受案和管辖范围;
(6)当事人任何一方均未向人民法院起诉,并且双方没有约定其他纠纷解决方式。
三、案件所需材料
(一)请求人主体资格证明
请求人是自然人的,应当提交本人有效身份证件复印件或有效的个体工商户营业执照副本复印件,并提供原件以供核对。
请求人是法人或者其他组织的,应当提交以下材料,并提供原件以供核对:
1.加盖本单位公章的法人证书复印件或者有效营业执照副本复印件;
2.单位法定代表人或负责人的身份证明。
请求人是专利实施许可合同的被许可人的,应当提交专利实施许可合同复印件。其中,如果请求人是排他实施许可合同的被许可人,如果在合同中没有约定请求人有独立的提出专利侵权纠纷处理请求权,则请求人还需提交专利权人放弃专利侵权纠纷请求权利的书面声明。
(二)明确的被请求人
明确的被请求人一般指有确定的被请求人姓名或者名称,有确切的住址或者地址。被请求人是法人或其他组织的,请求人应当提交被请求人的主体资格信息查询相关材料。
(三)请求书
请求人应当提供请求书正本一份并按照被请求人的数量提供相应请求书副本。一个案件只能涉及一个专利号、一个被请求人;涉及同一专利权人的多个专利号或者同一专利号多名被请求人时,应分别填写请求书并分别立案。
请求书应当记载以下内容:
1.请求人姓名或者名称、地址、法定代表人或经营者的姓名、邮政编码、联系电话及其他事项;委托代理人的,代理人的姓名和代理机构的名称、地址、联系电话。
2.被请求人姓名或者名称、地址、法定代表人或经营者的姓名、邮政编码、联系电话及其他事项。
3.请求事项、侵权理由和侵权事实。其中,侵权理由如侵权分析比对(应写明侵犯的具体权利要求项);侵权事实方面,应当说明侵权的基本情况,如侵权行为发生的时间、地点,购买被控侵权产品时间、地点以及过程等。
4.证据材料清单。
5.请求人或获得特别授权的代理人的签名(自然人)或盖章(法人和其他组织)。
6.需要特别注意的是请求人提出的请求事项,不得超出管理专利工作的部门的法定职权范围,例如请求责令赔偿、赔礼道歉等。
(四)授权委托书
请求人可以委托1~2人作为代理人,委托他人作为代理人时,必须提交由委托人签名或者盖章的授权委托书。授权委托书必须记载委托事项和权限。
(五)专利证明文件
1.专利证书、专利公告文本
请求人应当提交专利证书及专利授权公告文本(公告页、附图、权利要求书、说明书等)复印件,并提供专利证书原件以供核对。
2.专利法律状态证明
请求人应当出具专利登记簿副本原件,或者专利证书和当年缴纳专利年费的收据等能够证明涉案专利有效的证明。
3.专利权评价报告
实用新型专利或者外观设计专利,涉及专利侵权纠纷,管理专利工作的部门可以要求请求人在指定期限内出具由国家知识产权局作出的专利权评价报告,作为处理专利侵权纠纷的证据。
(三)实施专利侵权行为的相关证据
请求人应当在提交请求书的同时提交能够证明被请求人实施侵权行为的相关物证、书证等实施专利侵权行为的相关证据。
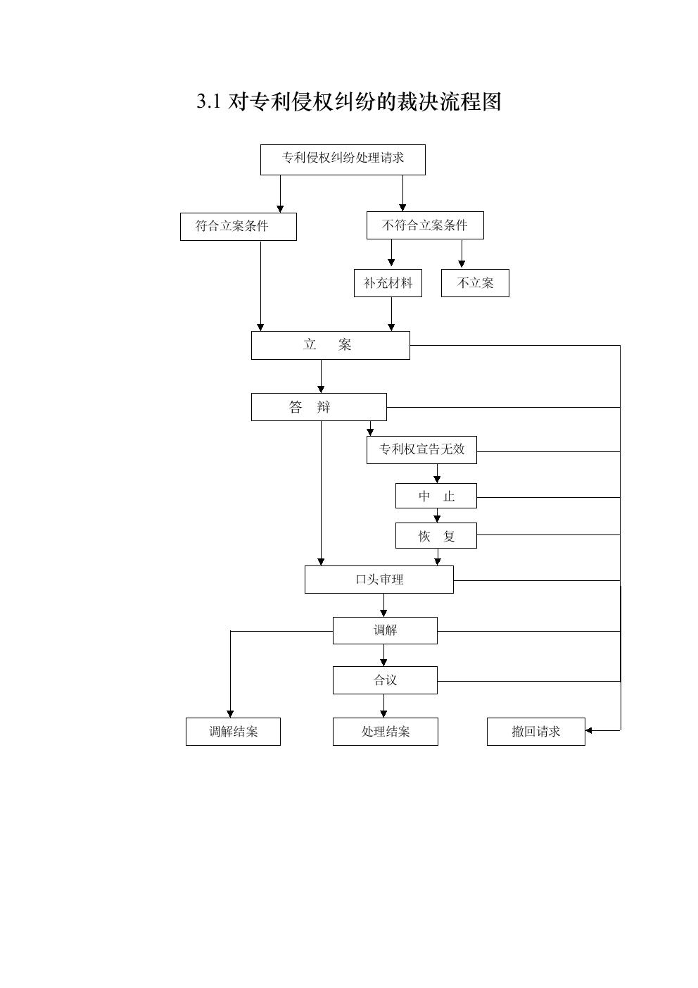
四、案件办理程序

五、案件受理渠道
(一)发生专利侵权纠纷后,当事人未向人民法院提起诉讼,可以请求县级以上人民政府管理专利工作的部门处理。
(二)通过12345政务服务便民热线、市场监管投诉举报热线12315及向社会公布的互联网、邮寄地址、窗口等投诉举报道接收的案件,经过规定程序可以转交管理专利工作的部门处理。
(三)上级交办的案件。
(四)外地移送的,且符合国家知识产权局移送案件相关规定的案件可以移交有管辖权的管理专利工作的部门处理。
(五)重大专利侵权纠纷报请市知识产权局处理。
六、案件办理期限
根据《专利行政执法办法》第二十一条之规定管理专利工作的部门处理专利侵权纠纷,应当自立案之日起3个月内结案。案件特别复杂需要延长期限的,应当由管理专利工作的部门负责人批准。经批准延长的期限,最多不超过1个月。
七、收费情况
无。
八、服务联系信息
专利侵权纠纷行政裁决管理部门:河西区市场监管局(知识产权局)
服务地址:天津市河西区前进道25号
服务电话:022-28365162
附件:

分享到: